Context
Perfect Roomies is a data-driven platform designed to solve the complexity of shared living.
The core design strategy involves transforming preferences into quantifiable metrics, making behavioral compatibility transparent and easy to compare.
As a product designer I led the discovery, strategy, research and prototyping. I also was responsible for the branding and landing page creation.
Tools used: Figma, Illustrator, Photoshop and Google Survey.
Timeline: 4 months.
Team: 6 people including me as the product designer, manager, developers and business analysts.
Project management: Agile.
Countries applied: Latam
Action Plan
The plan for the project was divided in four big parts, the strategy for Perfect Roomies involves identifying possible solutions through creative ideas, establishing a clear value proposition for users, defining the necessary technology stack, and executing the final launch.
Competitive analysis
To check how the competitors use to work, get insights and mistakes, I did an analysis for the following companies:
Research
In order to understand the customer behavior, I conduct a series of research with different methods as is showing below:
Desk research
Design style research
Survey
Personas and Jobs to be done
Based on the research results, I developed 3 possible user profiles and the jobs to be done for each one, I also put the priority for that.
Branding
The branding is based on the personas characteristics, the results of the design research and the approach to represent the Millenials.
Landing page
The landing page present the highlights to the users and link to easily download the app.
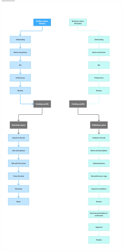
App structure
The structure is based on the user journey and the information architecture, that helps to understand the possible paths and the screens that need to be created.
User journey
Information architecture
Data
The following data will be collected in order to understand the user behavior to provide possible improvements in the system.
App design
Continue exploring:
